Biến tần KE300 là loại biến tần điều khiển véc tơ hiệu suất cao do Micno phát triển, nó có thể áp dụng cho động cơ không đồng bộ và động cơ đồng bộ để điều khiển tốc độ. Áp dụng DSP 32-digit và thuật toán điều khiển vector tiên tiến để đạt được hiệu quả và độ chính xác cao trong điều khiển truyền động động cơ. Biến tần này có độ tin cậy cao, khả năng thích ứng mạnh mẽ với môi trường làm việc, chức năng hướng đến con người, ứng dụng linh hoạt và hiệu suất ổn định. Mời các bạn cùng theo dõi nội dung bài viết “thông số biến tần Micno KE300”
1. Tổng quan
Thông số biến tần Micno KE300

1.1 Thông số kỹ thuật của biến tần Micno KE300
Thông số biến tần Micno KE300
- Biến tần thông dụng của Micno là KE300 với các thông số kỹ thuật như sau:
- Dải công suất : 0.4 ÷ 630 kW
- Điện áp đầu vào : 1AC 220V±15%,3AC 220V±15%,3AC 380V±15%,3AC 660V±15%; 47÷63Hz
- Điện áp đầu ra : 3 pha
- Tần số đầu ra: chạy V/F là 0÷3000Hz, chạy Sensor less vector control là 0÷300Hz
- Độ mịn điều chỉnh tần số: 0.01 (Sensor less vector control), 0.02 (V/F)
- Độ chính xác điều chỉnh tốc độ: ±0.5% (analogue), 0.01% (digital)
- Khả năng quá tải : G model là 150% 60s, 180% 10s, 200% 3s
- Kiểu vận hành: trực tiếp trên biến tần, từ trên tủ điều khiển hoặc chạy qua truyền thông
- 7 đầu vào số với 1 đầu vào xung tốc độ cao – 2 đầu vào analog điều khiển tần số AI1 và AI2
- Chế độ điều khiển động cơ : V/F, vector control, sensorless vector control, torque control
- Mô men khởi động: 0.5Hz/150% (Sensorless vector control),1Hz/150% (V/f)
1.2 Ưu điểm của biến tần Micno KE300
Thông số biến tần Micno KE300
- Hiệu suất cực kỳ cao
- SVC: 1: 100
- Mô-men xoắn khởi động: 0,5Hz / 150%
- Nhiều chế độ hãm
- Độ chính xác điều khiển mô-men xoắn cao
- Chức năng điều chỉnh điện áp tự động (AVR)
- Chức năng chuyển đổi PID kép
- Độ tin cậy cao
- Biến tần KE300 đạt chứng nhận CE, đa chức năng bảo vệ và độ tin cậy cao.
- Được tích hợp bộ lọc C3 EMI để loại bỏ yếu tố gây nhiễu từ bên ngoài và tăng cường khả năng tương thích của hệ thống.
- Được thẩm định trong môi trường nhiệt độ cao, nhiệt độ thấp, áp suất thấp và độ rung, đảm bảo độ tin cậy cao trước khi giao hàng.
1.3 Ứng dụng của biến tần Micno KE300
Thông số biến tần Micno KE300
- Biến tần Micno KE300 được sử dụng rộng rãi trong điện, luyện kim, dầu khí và hóa chất, khai thác, máy công cụ, làm giấy, thang máy, nâng và các ngành công nghiệp khác.
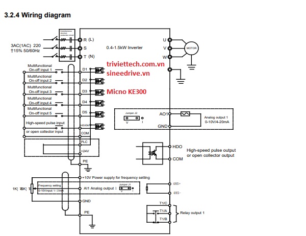
2. Sơ đồ điều khiển và cài đặt các thông số biến tần Micno KE300
2.1 Sơ đồ điều khiển
Thông số biến tần Micno KE300

- 6 chân đầu vào D
- 1 cổng đầu vào analog AI1 ( 0-10V hoặc 4-20mA)
- 1 cổng đầu ra analog AO1 ( 0-10V hoặc 4-20mA)
- 1 cổng truyền thông RS485
- 1 cổng xung tốc độ cao HDO
2.2 Trả về mặc định nhà máy
Thông số biến tần Micno KE300
PP-01 | Parameter | 0 : Không hoạt động 1 : Khôi phục mặc định nhà máy khi xuất xưởng nhưng không bao gồm thông số motor 2 : Xóa hồ sơ | 0 |
2.3 Thông số biến tần Micno KE300 cơ bản(1)
Thông số biến tần Micno KE300
Tham | Mô tả | Phạm vi cài đặt và giải thích | Giá trị |
P0-00 | Mô hình biến tần | Mô hình 1: G (mô hình tải mô-men xoắn không đổi) Mô hình 2: P (mô hình tải quạt và bơm) | 1 |
| P0-01 | Chế độ điều khiển | 0: Điều khiển V/F 1: Điều khiển vector không cảm biến | 0 |
| P0-02 | Nguồn lệnh chạy | 0: Bàn phím 1: Đầu cuối 2: Giao tiếp truyền thông | 0 |
2.4 Thông số biến tần Micno KE300 cơ bản(2)
Thông số biến tần Micno KE300
P0-03 | Nguồn tần số chính | 0: Bàn phím (P0-08, Điều chỉnh LÊN và XUỐNG, không lưu khi mất điện) 1: Bàn phím (P0-08, Điều chỉnh LÊN và XUỐNG, lưu khi mất điện) 2: Al1 4: Chiết áp bàn phím 5: Xung tốc độ cao (HDI) 6: Nhiều bước tốc độ 7: PLC đơn giản 8: PID 9: Truyền thông | 1 |
P0-09 | Lựa chọn chiều quay | 0: Chạy thuận 1: Chạy nghịch | 0 |
P0-10 | Tần số MAX | 50,00Hz ~ 300,00Hz | 50,00Hz |
P0-11 | Giới hạn trên của nguồn tần số | 0: P0-12 1: AI1 2: AI2 3: Chiết áp bàn phím 4: HDI 5: Giao tiếp truyền thông | 50.00Hz |
2.5 Thông số biến tần Micno KE300 cơ bản(3)
Thông số biến tần Micno KE300
P0-12 | Tần số giới hạn trên | P0-14 (tần số giới hạn dưới) ~ P0-10 (tần số MAX) | 50.00Hz |
P0-14 | Tần số giới hạn dưới | 0.00Hz ~ P0-12 (giới hạn trên của tần số) | 0.00Hz |
P0-17 | Thời gian tăng tốc | 0,01 giây ~ 36000 giây | Model |
P0-18 | Thời gian giảm tốc | 0,01 giây ~ 36000 giây | Model |
3. Bảng mã lỗi biến tần Micno KE300(1)
Thông số biến tần Micno KE300
Mã lỗi | Loại lỗi | Nguyên nhân | Khắc phục |
E-02 | Quá dòng lúc tăng tốc |
|
|
E-03 | Quá dòng lúc giảm tốc |
|
|
E-04 | Quá dòng khi chạy tốc độ không đổi |
|
|
3.1 Bảng mã lỗi biến tần Micno KE300(2)
Thông số biến tần Micno KE300
E-08 | Lỗi nguồn điện |
|
|
E-10 | Biến tần quá tải |
|
|
E-11 | Động cơ quá tải |
|
|
E-13 | Lỗi pha đầu ra |
|
|
- Và còn nhiều lỗi khác chúng tôi không cập nhật lên đây. Nếu các bạn không xử lý được hãy liên hệ với chúng tôi để được hỗ trợ và xử lý một cách nhanh nhất.
4. Liên hệ
Thông số biến tần Micno KE300
Liên hệ với chúng tôi để được hướng dẫn cài đặt thông số biến tần Micno KE300 miễn phí và nhanh nhất.
Nếu bạn đang có nhu cầu cần mua hay báo giá thiết bị tự động hóa hoặc cần tư vấn thêm thì hãy liên hệ ngay với chúng tôi để được hỗ trợ một cách tận tâm, nhanh chóng và hiệu quả nhé!
CÔNG TY CỔ PHẦN GIẢI PHÁP TỰ ĐỘNG HÓA TRÍ VIỆT
- Địa Chỉ Hồ Chí Minh: 36/6 đường số 4, khu phố 5, phường An Lạc A, quận Bình Tân, thành phố Hồ Chí Minh.
- Địa Chỉ Hà Nội: 41/M2, KĐT mới Yên Hòa, phường Yên Hòa, quận Cầu Giấy, thành phố Hà Nội
- DĐ: 0984868617
- Email: trivietautomation.info@gmail.com
- MST: 0316876097
- Website: www.triviettech.com.vn – www.tudonghoatriviet.com
- Giờ làm việc: T2 – CN / 7:30 AM – 5:00 PM






















