Biến tần Inovance MD200 series là dòng biến tần mini đa năng được ứng dụng rộng rãi nhờ chất lượng tốt, hoạt động bền bỉ ổn định. Với chất lượng tốt giá cả cạnh tranh, dòng MD200 là sự chọn lựa ưu tiên về chất lượng và kinh tế của các nhà chế tạo máy.
1. Tổng quan
Thông số biến tần Inovance MD200

1.1 Thông số kỹ thuật và ưu điểm của biến tần Inovance MD200
Thông số biến tần Inovance MD200
- Biến tần Inovance MD200 là dòng biến tần đa năng thế hệ mới, được thiết kế theo chuẩn Châu Âu với thông số kỹ thuật và ưu điểm như sau:
- Công suất: 0.4 Kw – 2.2 Kw,
- Điện áp vào: 1 pha 220v ra 3 pha 220v
- Điều khiển: V/F, vector Sensor less
- Khả năng bù mô-men khởi động 150% tại tốc độ dưới 3Hz
- Biên độ dao động điện áp cho phép -15% đến +10%
- Khả năng chịu quá tải 150% dòng định mức trong 60 s
- Giảm dòng điện 1.5% trên 1 độ C ở 40 độ C đến 50 độ C
- 01 ngõ ra relay, 01 ngõ ra analog
- Tự động bù ngẫu lực, tự động bù hệ số trượt
- Tích hợp thắng DC lực thắng mạnh và đáp ứng nhanh
- Biến tần Inovance MD200 tích hợp truyền thông Modbus hoặc CANLink
- Tích hợp điện trở xả
- Tần số ngõ ra lên tới 500Hz
- Tích hợp bộ lọc EMC
- Khả năng bảo vệ: Quá dòng, quá áp, thấp áp, quá tải, ngắn mạch, mất pha, quá nhiệt, chạm đất…
- Dễ dàng cài đặt thông số
1.2 Ứng dụng của biến tần Inovance MD200
Thông số biến tần Inovance MD200
- Biến tần Inovance MD200 được sử dụng chủ yếu cho một số ứng dụng như: băng tải, hệ thống băng tải trong sản xuất, máy dệt, máy bơm nước, chế tạo máy, …
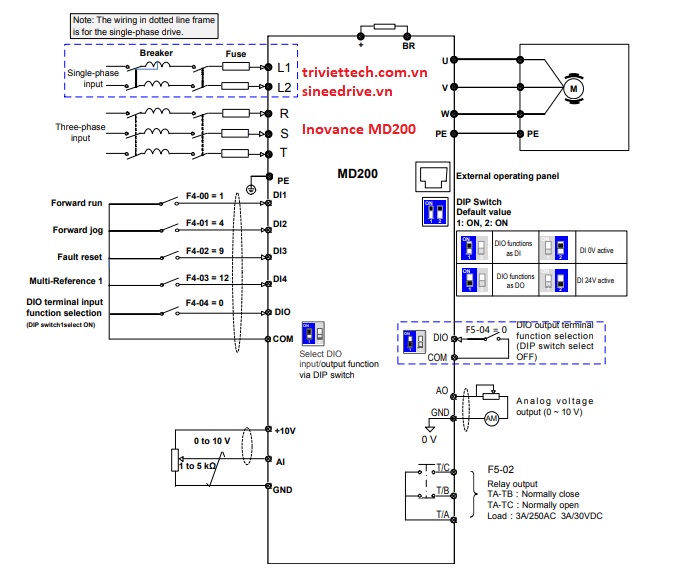
2. Sơ đồ điều khiển và cài đặt các thông số biến tần Inovance MD200
2.1 Sơ đồ điều khiển
Thông số biến tần Inovance MD200

- 5 chân đầu vào chức năng: DI1—> DI4, DIO
- 1 cổng đầu vào analog: AI ( 0 ~ 10V )
- 1 cổng đầu ra analog: AO ( 0 ~ 10V )
- 1 relay output
- Và nhiều chân chức năng khác
- 1 cổng truyền thông modbus RS-485
2.2 Trả về mặc định nhà máy
Thông số biến tần Inovance MD200
| FP-01 | Reset biến tần Inovance MD200 | 0: Không hoạt động 1: Reset mặc định nhà máy ( không bao gồm thông số động cơ ) 2: Xóa hồ sơ lỗi 3: Dự trữ 4: Sao lưu thông số người dùng hiện tại 5~19: Dự trữ 20: Cơ cấu cơ khí công nghiệp ( băng tải) 21: Công nghệ quán tính (quạt) 22~500: Dự trữ 501: khôi phục sử dụng thông số sao lưu của người dùng | 0 |
2.3 Thông số biến tần Inovance MD200 cơ bản (1)
Thông số biến tần Inovance MD200
Tham | Mô tả | Phạm vi cài đặt và giải thích | Giá trị |
F0-01 | Chế độ điều khiển động cơ 1 | 0: Điều khiển vector Sensor less (SVC) 2: Điều khiển V/F | 2 |
| F0-02 | Lựa chọn nguồn lệnh chạy | 0: Điều khiển bàn phím 1: Lệnh chạy ngoài 2: Giao tiếp truyền thông | 0 |
| F00.03 | Lựa chọn nguồn tần số chính | 0: Cài đặt kỹ thuật số (không lưu giữ khi mất nguồn ) 1: Cài đặt kỹ thuật số ( lưu giữ khi mất nguồn ) 2: AI 5: Tham chiếu xung DI4 6: Đa cấp tốc độ 7: PLC đơn giản 8: PID | 0 |
2.4 Thông số biến tần Inovance MD200 cơ bản (2)
Thông số biến tần Inovance MD200
F0-08 | Tần số đặt trước | 0.00~maximum frequency (F0-10) | 50.00 Hz |
F0-10 | Tần số Max | 50.00~500.00Hz | 50.00Hz |
F0-12 | Tần số giới hạn trên | F0-14~F0-10 | 50.00Hz |
F0-14 | Tần số giới hạn dưới | 0.00 ~ frequency upper limit (F0-12) | 0.00Hz |
2.5 Thông số biến tần Inovance MD200 cơ bản(3)
Thông số biến tần Inovance MD200
F0-11 | Cài đặt kênh tần số giới hạn trên | 0: F0-12 1: AI 2: Bảng điều khiển bên ngoài 3: Xung (DI4) 4: Truyền thông RS-485 | 0 |
F0-17 | ACC time 1 | 0.00~650.00s (F0-19=2) | model |
F0-18 | DEC time 1 | 0.00~650.00s (F0-19=2) | model |
F0-19 | Đơn vị thời gian ACC/DEC | 0: 1s | 1 |
- Và còn nhiều tham số khác chúng tôi không cập nhật lên đây. Nếu các bạn không xử lý được hãy liên hệ với chúng tôi để được hỗ trợ và xử lý một cách nhanh nhất.
3. Bảng mã lỗi biến tần Inovance MD200 (1)
Thông số biến tần Inovance MD200
Mã lỗi | Loại lỗi | Nguyên nhân | Khắc phục |
Err02 | Quá dòng trong khi tăng tốc |
|
|
Err03 | Quá dòng trong khi giảm tốc |
|
|
Err04 | Quá dòng khi |
|
|
3.1 Bảng mã lỗi biến tần Inovance MD200 (2)
Thông số biến tần Inovance MD200
Mã lỗi | Loại lỗi | Nguyên nhân | Khắc phục |
Err05 | Quá áp trong |
|
|
Err06 | Quá áp trong |
|
|
Err07 | Quá áp khi tốc |
|
|
3.2 Bảng mã lỗi biến tần Inovance MD200 (3)
Thông số biến tần Inovance MD200
Err10 | Quá tải Driver |
|
|
Err11 |
|
| |
| Err12 | Mất pha ngõ vào |
|
|
| Err13 | Mất pha ngõ ra |
|
|
- Và còn nhiều lỗi khác chúng tôi không cập nhật lên đây. Nếu các bạn không xử lý được hãy liên hệ với chúng tôi để được hỗ trợ và xử lý một cách nhanh nhất.
4. Liên hệ
Thông số biến tần Inovance MD200
Liên hệ với chúng tôi để được hướng dẫn cài đặt thông số biến tần Inovance MD200 miễn phí và nhanh nhất.
Nếu bạn đang có nhu cầu cần mua hay báo giá thiết bị tự động hóa hoặc cần tư vấn thêm thì hãy liên hệ ngay với chúng tôi để được hỗ trợ một cách tận tâm, nhanh chóng và hiệu quả nhé!
CÔNG TY CỔ PHẦN GIẢI PHÁP TỰ ĐỘNG HÓA TRÍ VIỆT
- Địa Chỉ Hồ Chí Minh: 36/6 đường số 4, khu phố 5, phường An Lạc A, quận Bình Tân, thành phố Hồ Chí Minh.
- Địa Chỉ Hà Nội: 41/M2, KĐT mới Yên Hòa, phường Yên Hòa, quận Cầu Giấy, thành phố Hà Nội
- DĐ: 0984868617
- Email: trivietautomation.info@gmail.com
- MST: 0316876097
- Website: www.triviettech.com.vn – www.tudonghoatriviet.com
- Giờ làm việc: T2 – CN / 7:30 AM – 5:00 PM






















