Biến tần Chinsc S350 của Chinsc được thiết kế theo phong cách hiện đại, rất chắc chắn, gọn gàng, đảm bảo hiệu quả làm mát tối đa và khá đẹp mắt. Toàn bộ phần vỏ đều được làm bằng kim loại dày, sơn tĩnh điện, do đó tăng khả năng chịu va đập, rung lắc hơn rất nhiều. Phần vỏ ốp màn hình điều khiển bằng nhựa cứng, có thể tháo lắp linh hoạt. Màn hình tháo rời sử dụng cáp mạng để kết nối nên rất thuận tiện, có thể kéo xa mà không sợ nhiễu đường truyền.
1. Tổng quan
Thông số biến tần Chinsc S350

1.1 Tính năng của biến tần Chinsc S350
Thông số biến tần Chinsc S350
- Biến tần Chinsc S350 là dòng biến tần chất lượng, công suất nhỏ và giá thành phù hợp kinh tế của hãng Chinsc
- Biến tần Chinsc có những tính năng ưu việt hơn các biến tần cùng phân khúc, phù hợp cho hầu hết các ứng dụng công suất nhỏ.
- Lắp biến tần Chinsc S350 giúp chi phí đầu tư thấp, máy hoạt động ổn định, tin cậy và nâng cao lợi thế cạnh tranh.
- Với thiết kế chắc chắn, nhỏ gọn và tính năng đa dạng, biến tần Chinsc S350 là giải pháp hoàn hảo cho các ứng dụng vừa và nhỏ đáp ứng tốt yêu cầu công nghệ thực tế với chi phí thấp giúp tối ưu hóa hiệu suất sản xuất.
- Biến tần CHINSC S350 được trang bị tính năng bảo vệ cao, giúp đảm bảo an toàn và độ bền cao cho hệ thống điện.
- Sản phẩm có trên 20 tính năng bảo vệ giúp đảm bảo hoạt động ổn định và tránh hỏng hóc.
- Biến tần CHINSC S350 còn được thiết kế với hệ thống điều khiển thông minh, giúp giảm thiểu tiếng ồn và rung động, làm việc hiệu quả ngay cả trong điều kiện điện áp cung cấp rất thấp.
1.2 Ưu điểm của biến tần Chinsc S350
Thông số biến tần Chinsc S350
- Dải công suất biến tần Chinsc S350: 0.4 ~ 350kW
- Dải điện áp: 3 pha 325VAC ~ 440VAC
- Dải tần số điều chỉnh: từ 0 ~ 3200Hz
- Độ phân giải : 0.01Hz
- Hỗ trợ giao tiếp truyền thông: RS485 Modbus
- Khả năng chịu quá tải: 150% trong 30s hoặc 180% trong 1s.
- Có đầu vào nhận xung tốc độ cao tối đa 100Khz
- Chế độ điều khiển: V/F, Sensor less vector vòng hở (SVC) hoặc Sensor less vector vòng kín ( FVC)
- Tính năng bảo vệ: bảo vệ quá dòng, quá áp, quá tải; ngắn mạch đầu ra, mất pha đầu vào, v…v.
- Các chức năng khác: chạy theo chương trình cài sẵn; phanh DC, điều khiển PID, hoạt động với 2 chế độ AUTO-MANUAL ; v…v.
- Và dưới đây là 5 lí do mà người mua đã tin yêu và nhìn nhận cao sản phẩm biến tần Chinsc :
- Giá thành rất hấp dẫn nhưng có chất lượng vượt trội so với các dòng biến tần Trung Quốc khác
- Luôn áp dụng công nghệ chế tạo hiện đại nhất nên sản phẩm đạt độ chính xác cao, ít bị lỗi vặt và có cấu hình mạnh mẽ.
- Đa dạng về chủng loại nên có thể đáp ứng được hầu hết tất cả các yêu cầu thực tế, từ những ứng dụng cơ bản cho đến những ứng dụng phức tạp, chuyên dụng.
- Chế độ hỗ trợ, bảo hành tuyệt vời – sẵn sàng đổi mới nếu sản phẩm bị lỗi. Thời gian bảo hành 12 tháng cùng chế độ ưu đãi chi phí sửa chữa sau khi hết hạn bảo hành.
- Thời gian đặt hàng nhanh chóng. Do luôn được nhập kho với số lượng lớn nên thời gian đặt hàng Chinsc vô cùng nhanh chóng – chỉ từ 2-4 tuần.
1.3 Ứng dụng của biến tần Chinsc S350
Thông số biến tần Chinsc S350
- Sê-ri S350 là dòng biến tần phổ thông ( General Class ), có thể đáp ứng cho hầu hết các ứng dụng cơ bản, bao gồm cả tải nặng và tải nhẹ thì ta có thể sử dụng cho những ứng dụng như:
- Tải nhẹ: bơm, quạt, băng tải …
- Tải nặng: máy kéo, máy nén, máy ép, máy rung, máy đùn …
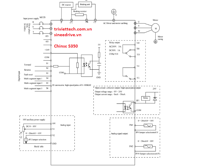
2. Sơ đồ điều khiển và cài đặt các thông số biến tần Chinsc S350
2.1 Sơ đồ điều khiển
Thông số biến tần Chinsc S350

- 6 chân đầu vào S
- 2 cổng đầu vào analog ( 0-10V hoặc 4-20mA)
- 2 cổng đầu ra analog ( 0-10V hoặc 4-20mA)
- 1 cổng truyền thông RS485
- 1 cổng xuất nguồn 24VDC ( công suất max 50mA)
2.2 Trả về mặc định nhà máy
Thông số biến tần Chinsc S350
P76 | Parameter initialization ( Tham số khởi tạo) | 0 : Không hoạt động 1 : Khôi phục thông số xuất xưởng ( không bao gồm thông số động cơ) 2 : Xóa thông tin hồ sơ 3 : Khôi phục tất cả tham số xuất xưởng 4 : Sao lưu thông số hiện tại của người dùng 5 : Khôi phục thông số sao lưu của người dùng | 0 |
2.3 Thông số biến tần Chinsc S350 cơ bản(1)
Thông số biến tần Chinsc S350
Tham | Mô tả | Phạm vi cài đặt và giải thích | Giá trị |
H0-00 | Nguồn tần số chính (A) | 0: Cài đặt kỹ thuật số (H0-08)
1: Cài đặt kỹ thuật số (H0-08)
2: Tín hiệu analog đầu vào V1 3: Tín hiệu analog đầu vào V2 5: Cài đặt xung HDI (S5) 6: Tần số đa cấp 7: PLC đơn giản 8: PID 9: Truyền thông Modbus ( Address H1000) | 1 |
| H0-05 | Tần số MAX | 1.00Hz~3000.0Hz | 50.00Hz |
| H0-06 | Tần số giới hạn trên | Tần số giới hạn dưới (H0-07)~Tần số MAX (H0-05) | 50.00Hz |
2.4 Thông số biến tần Chinsc S350 cơ bản(2)
Thông số biến tần Chinsc S350
H0-07 | Tần số giới hạn dưới | 0.00Hz~Tần số giới hạn trên (H0-06) | 0.00Hz |
H0-08 | Tần số cài đặt kỹ thuật số | 0.00Hz~Tần số MAX (H0-05) | 50.00Hz |
H0-10 | Thời gian tăng tốc | 0.00s ~ 3200.0s | Model dependent |
H0-11 | Thời gian giảm tốc | 0.00s ~ 3200.0s | Model dependent |
2.5 Thông số biến tần Chinsc S350 cơ bản(3)
Thông số biến tần Chinsc S350
H0-12 | Nguồn lệnh chạy | 0: Sử dụng bàn phím trên màn hình biến tần 1: Sử dụng lệnh chạy ngoài 2: Sử dụng truyền thông (Address H2000) | 0 |
H0-13 | Lựa chọn kiểu lệnh chạy ngoài | 0: Chế độ điều khiển 2 dây kiểu 1 1: Chế độ điều khiển 2 dây kiểu 2 2: Chế độ điều khiển 3 dây kiểu 1 3: Chế độ điều khiển 3 dây kiểu 2 4: Chế độ điều khiển 3 dây kiểu 3 | 0 |
H0-16 | Giới hạn trên của nguồn tần số | 0:H0-06 setting 1: V1 2: V2 3: không sử dụng 4: HDI pulse setting 5: Truyền thông | 0 |
HP-04 | Khóa thông số | 0: Không bị khóa (Các thông số có thể được đọc và chỉnh sửa) 1: Đã khóa (Ngoài tham số này, những thông số khác chỉ có thể được đọc) | 0 |
3. Bảng mã lỗi biến tần Chinsc S350(1)
Thông số biến tần Chinsc S350
Mã lỗi | Loại lỗi | Nguyên nhân | Khắc phục |
E002 | Quá dòng khi tăng tốc |
|
|
E003 | Quá dòng khi giảm tốc |
|
|
E008 | Quá điện áp khi dừng lại |
|
|
3.1 Bảng mã lỗi biến tần Chinsc S350(2)
Thông số biến tần Chinsc S350
E011 | Động cơ quá tải |
|
|
E012 | Mất pha đầu vào |
|
|
E013 | Mất pha đầu ra và 3 pha đầu ra không cân bằng |
|
|
E014 | IGBT quá nóng |
|
|
- Và còn nhiều lỗi khác chúng tôi không cập nhật lên đây. Nếu các bạn không xử lý được hãy liên hệ với chúng tôi để được hỗ trợ và xử lý một cách nhanh nhất.
4. Liên hệ
Thông số biến tần Chinsc S350
Liên hệ với chúng tôi để được hướng dẫn cài đặt thông số biến tần Chinsc S350 miễn phí và nhanh nhất.
Nếu bạn đang có nhu cầu cần mua hay báo giá thiết bị tự động hóa hoặc cần tư vấn thêm thì hãy liên hệ ngay với chúng tôi để được hỗ trợ một cách tận tâm, nhanh chóng và hiệu quả nhé!
CÔNG TY CỔ PHẦN GIẢI PHÁP TỰ ĐỘNG HÓA TRÍ VIỆT
- Địa Chỉ Hồ Chí Minh: 36/6 đường số 4, khu phố 5, phường An Lạc A, quận Bình Tân, thành phố Hồ Chí Minh.
- Địa Chỉ Hà Nội: 41/M2, KĐT mới Yên Hòa, phường Yên Hòa, quận Cầu Giấy, thành phố Hà Nội
- DĐ: 0984868617
- Email: trivietautomation.info@gmail.com
- MST: 0316876097
- Website: www.triviettech.com.vn – www.tudonghoatriviet.com
- Giờ làm việc: T2 – CN / 7:30 AM – 5:00 PM






















