Xây dựng nên bởi các chuyên gia ngành công nghiệp tự động, với công nghệ và nền tảng mới, dòng biến tần Sinee EM730 là dòng biến tần phổ thông cỡ nhỏ được sử dụng rộng rãi mang lại độ tin cậy cao trong các ứng dụng công nghiệp.
1. Tổng quan
Thông số biến tần EM730

1.1 Thông số biến tần EM730
Thông số biến tần EM730
- Biến tần thông dụng Sinee EM730 có các thông số kỹ thuật như sau:
- Điện áp ngõ vào:
- 1 phase 200V ~ 240V
- 3 phase 200V ~ 240V
- 3 phase 340V ~ 460V
- Tần số ngõ vào: 50Hz/60Hz
- Điện áp ngõ ra tối đa: 0 ~ điện áp đầu vào
- Tần số ngõ ra: 0.00~600.00Hz / 0.0~3000.0HZ
- Chế độ điều khiển:
- Điều khiển V/F (VVF)
- Điều khiển vector không cảm biến tốc độ (SVC)
- Hỗ trợ gỡ lỗi bằng APP trên điện thoại di động hoặc giám sát trạng thái biến tần
- Hỗ trợ mô-đun Wifi hoặc truy cập cổng nối tiếp
- Các chức năng phần mềm nền PC phong phú và tiện lợi
- Làm mát: bằng quạt có điều khiển nhiệt độ tự động
- Không cần giảm tải ở nhiệt độ môi trường 50℃
- Hỗ trợ “Điều chỉnh bằng 1 phím con thoi” để điều chỉnh tốc độ nhanh chóng và chính xác
- Các biện pháp bảo vệ hoàn hảo: Bảo vệ chống ngắn mạch, quá dòng, quá áp, quá tải, quá nhiệt, v.v
- Điện áp ngõ vào:
1.2 Ứng dụng của biến tần Sinee EM730
Thông số biến tần EM730
- Biến tần Sinee EM730 phù hợp với hầu hết các ứng dụng tải nhẹ và trung bình phổ biến tải Việt Nam như bơm nước, quạt hút, quạt thổi, máy cắt bao bì, máy thổi chai, máy làm bánh,máy bẻ đai…
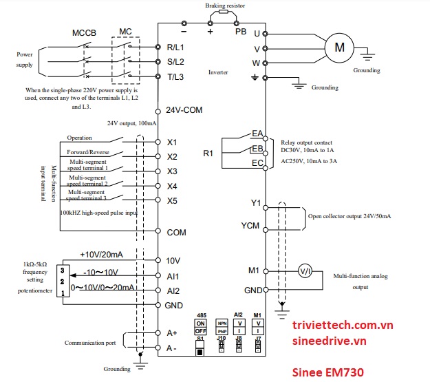
2. Sơ đồ điều khiển và cài đặt các thông số biến tần Sinee EM730
2.1 Sơ đồ điều khiển
Thông số biến tần EM730

- 5 chân đầu vào chức năng: X1—> X5
- 2 cổng đầu vào analog: AI1, AI2 ( -10V ~ 10V hoặc 0 ~ 20mA )
- 1 cổng đầu ra đa cấp analog: M1
- 1 đầu ra số đa chức năng: Y1
- 1 relay output
- 1 cổng truyền thông modbus RS-485: A+ A-
2.2 Trả về mặc định nhà máy
Thông số biến tần EM730
| F12.14 | Reset biến tần Sinee EM730 Khôi phục mặc định nhà máy | 0: Không hoạt động 1: Khôi phục mặc định nhà máy (không bao gồm các tham số động cơ, tham số biến tần, tham số nhà sản xuất, bản ghi thời gian chạy và bật nguồn) | 0 |
2.3 Thông số biến tần Sinee EM730 cơ bản (1)
Thông số biến tần EM730
Tham | Mô tả | Phạm vi cài đặt và giải thích | Giá trị |
F00.01 | Chế độ điều khiển của motor 1 | 0: Điều khiển V/F (VVF) 1: Điều khiển tốc độ vector sensor less (SVC) | 0 |
| F00.02 | Lựa chọn nguồn lệnh chạy | 0: Điều khiển bàn phím 1: Lệnh chạy ngoài 2: Truyền thông RS-485 | 0 |
| F00.03 | Lựa chọn chế độ lệnh chạy ngoài | 0: Lệnh chạy ngoài (đang chạy) + F/R ( thuận/nghịch) 1: Lệnh chạy ngoài (chuyển tiếp) + F/R (ngược lại) 2: Lệnh chạy ngoài (tiến) + Xi (dừng) + F/R (ngược lại) 3: Lệnh chạy ngoài (đang chạy) + Xi (dừng) + F/R ( thuận/nghịch) | 0 |
2.4 Thông số biến tần Sinee EM730 cơ bản (2)
Thông số biến tần EM730
F00.04 | Lựa chọn nguồn tần số A | 0: Cài đặt tần số kỹ thuật số (F00.07) 1: AI1 2: AI2 3: Dự phòng 4: Dự phòng 5: Đầu vào xung tần số tốc độ cao (X5) 6: Cài đặt tần số truyền thông chính (tỉ lệ phần trăm) 7: Cài đặt tần số truyền thông chính (trực tiếp) 8: Cài đặt chiết áp kỹ thuật số | 8 |
F00.07 | Cài đặt tần số kỹ thuật số | 0.00 – Tần số MAX (F00.16) | 50.00Hz |
F00.14 | Thời gian tăng tốc 1 | 0.00 – 650.00 (F15.13=0) 0.0 – 6500.0 (F15.13=1) 0 – 65000 (F15.13=2) | 15.00s |
F00.15 | Thời gian giảm tốc 1 | 0.00 – 650.00 (F15.13=0) 0.0 – 6500.0 (F15.13=1) 0 – 65000 (F15.13=2) | 15.00s |
2.5 Thông số biến tần Sinee EM730 cơ bản(3)
Thông số biến tần EM730
F00.16 | Tần số MAX | 1.00~600.00/1.0~3000.0 | 50.00Hz |
F00.18 | Tần số giới hạn trên | F00.19 – F00.16 | 50.00Hz |
F00.19 | Tần số giới hạn dưới | 0.00 – F00.18 | 0.00Hz |
F00.21 | Điều khiển chạy nghịch | 0: Cho phép chạy thuận nghịch 1: Cấm đảo chiều | 0 |
- Và còn nhiều tham số khác chúng tôi không cập nhật lên đây. Nếu các bạn không xử lý được hãy liên hệ với chúng tôi để được hỗ trợ và xử lý một cách nhanh nhất.
3. Bảng mã lỗi biến tần Sinee EM730 (1)
Thông số biến tần EM730
Mã lỗi | Loại lỗi | Nguyên nhân | Khắc phục |
E01 | Bảo vệ ngắn mạch |
|
|
E02 | Quá dòng trạng thái tức thời |
|
|
E04 | Quá dòng trạng thái ổn định |
|
|
3.1 Bảng mã lỗi biến tần Sinee EM730 (2)
Thông số biến tần EM730
Mã lỗi | Loại lỗi | Nguyên nhân | Khắc phục |
E05 | Quá điện áp |
|
|
E06 | Điện áp thấp |
|
|
E07 | Mất pha đầu vào |
|
|
3.2 Bảng mã lỗi biến tần Sinee EM730 (3)
Thông số biến tần EM730
E08 | Mất pha đầu ra |
|
|
E09 | Biến tần quá tải |
|
|
| E10 | Biến tần quá nóng |
|
|
| E13 | Động cơ quá tải |
|
|
- Và còn nhiều lỗi khác chúng tôi không cập nhật lên đây. Nếu các bạn không xử lý được hãy liên hệ với chúng tôi để được hỗ trợ và xử lý một cách nhanh nhất.
4. Liên hệ
Thông số biến tần EM730
Liên hệ với chúng tôi để được hướng dẫn cài đặt thông số biến tần Sinee EM730 miễn phí và nhanh nhất.
Nếu bạn đang có nhu cầu cần mua hay báo giá thiết bị tự động hóa hoặc cần tư vấn thêm thì hãy liên hệ ngay với chúng tôi để được hỗ trợ một cách tận tâm, nhanh chóng và hiệu quả nhé!
CÔNG TY CỔ PHẦN GIẢI PHÁP TỰ ĐỘNG HÓA TRÍ VIỆT
- Địa Chỉ Hồ Chí Minh: 36/6 đường số 4, khu phố 5, phường An Lạc A, quận Bình Tân, thành phố Hồ Chí Minh.
- Địa Chỉ Hà Nội: 41/M2, KĐT mới Yên Hòa, phường Yên Hòa, quận Cầu Giấy, thành phố Hà Nội
- DĐ: 0984868617
- Email: trivietautomation.info@gmail.com
- MST: 0316876097
- Website: www.triviettech.com.vn – www.tudonghoatriviet.com
- Giờ làm việc: T2 – CN / 7:30 AM – 5:00 PM






















